Page 1 of 1
2018 Honda PCX has dead/no electrical at all
Posted: Thu Aug 26, 2021 8:46 pm
by jcwitt
I have a 2018 PCX 150 and it recently shows no signs of life. I have checked the battery and then had the battery checked by pro's. I have checked all fuses within the fuse box and also replaced them when I found none to be blown but did a "just in case". I considered the relays in the fuse box as well but they look to be in good shape and I had the two tested and they are good. Battery is hooked up properly and I had my buddy ensure that I wasn't crazy. I thought that it could perhaps have a faulty kickstand sensor but I don't think that it would explain having absolutely no power (no dashboard lights, headlights or even any noises with the ignition on. I can unlock the seat with the toggle and that is about it. I am going to take it into a service pro but just wanted to see if there was anything obvious that I might be missing? This doesn't have the smart key with the remote start but rather just the standard key and I have two and both have the same results when inserted. Anyway, if anybody has any suggestions please let me know. I should let you know that I haven't taken any panels off. I have looked with a flashlight and can see no damage to any wires that can be viewed from below (near the forks and under the speedo).
Re: 2018 Honda PCX has dead/no electrical at all
Posted: Sat Aug 28, 2021 8:30 am
by Ganglylamb
Battery ok, fuses ok, relays ok.
I'm thinking faulty ignition switch (or as the service manual calls it combination switch for the after 13' models).
You could remove a lot of panels to check the switch for continuity as the SM suggest see image below:

- ignition switch.png (56.35 KiB) Viewed 2746 times
Or - I looked at the electrical wiring diagram and you can also test for this continuity by:
*
Disconnect the battery first!
* removing the ign. fuse (10A) and the main relay in the fuse box.
Next measure the continuity between the two points indicated with the blue arrows in the image below I just took now from my own pcx.

- ignition continuity test.png (1.04 MiB) Viewed 2746 times
With the key completely in the off state it should read an infinite resistance, with the key 1 click turned it should still be infinite. Once the key is fully turned you should see a resistance of 0.
If this is not the case you should have a look at the ignition switch/combination switch.
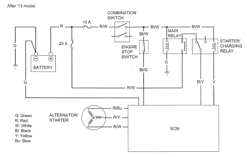
Re: 2018 Honda PCX has dead/no electrical at all
Posted: Sat Aug 28, 2021 8:49 am
by Ganglylamb
Oh forgot to mention; if the resistance is infinite between those points with key fully turned, you can still do as the SM states and get to the 4P connector to measure for continuity as they suggest if thats oke then its the wires going from there to the fuse box. Basically my route would be to eliminate anything from the system diagram as shown below, but as you already tested the fuses and relays theres nothing much else there except the ignition switch and the engine stop switch (although I do not think the engine stop switch should interfere with even the lights coming on).

- system diagram after13.png (55.14 KiB) Viewed 2746 times